编者按:本文来自互链脉搏,作者:互链脉搏·金走车,Odaily星球日报经授权转载。时代的变迁由个体记录,行业的变动往往也可以透过企业的发展来察知。截至目前,根据企查查数据显示,全国共有32736家将“区块链”列入经营范围的公司。也正是这3万多家公司,见证了国内区块链技术、区块链产业的发展历程。时值年终,互链脉搏统计了2019年区块链企业成立数量,区块链企业地区、行业分布情况,区块链企业融资、上市等信息,借以洞察2019年区块链产业的发展情况。根据统计,2019年成立的区块链公司数较2018年下降了21.9%;2019年广东省区块链企业数占总量的56.82%;近年来,已有11家国企、14家上市公司将区块链纳入经营范围;在经历2018年区块链企业“淘汰潮”后,2019年成立的区块链企业的淘汰率降低……2019年:区块链发展趋于冷静广东企业数占总量的56.82%
互链脉搏检索企查查数据,2019年全年全国共成立了11198家区块链公司。截至年末,全国区块链公司的总量达到了32736家,较2018年年末的数据,增长了51.99%。但这一增幅,与2018年相比,仍有下滑。此前,2018年年末时,区块链企业总量的增幅已达99.18%。

Toshi Tools 为加密货币交易者推出市场数据应用程序:金色财经报道,加密货币信息应用程序Toshi Tools即将推出,旨在为加密货币交易者提供成功所需的工具。该应用程序包括一个实时钱包跟踪解决方案,可帮助用户跟踪智能货币并监控自己的交易。该项目的生态系统由 $TOSHI 代币提供支持。长期目标是实现 3% 的交易,由 Toshi Tools 的市值、项目增长和开发完成情况决定。[2023/3/26 13:26:41]
同时,2019年全年成立的区块链企业数,较2018年全年成立的区块链企业数,也有下降,降低了21.9%。由此可见,在经历2018年的“迅猛扩张”后,2019年区块链企业的发展已趋于冷静,恰印合了Gartner曲线。但或是由于“1024会议”的助推,国内的区块链市场并非一下扎入“泡沫化的低谷期”,2019年区块链企业的成立数量仍旧维持在万计的量级上。且若将时间线拉长,相较于十年前,2019年区块链企业的成立数量已增长180余倍。此外,互链脉搏关注到,对2019年区块链企业成立数贡献最多的是广东省。今年,广东省共有6363家区块链企业成立,占到总成立数的56.82%。而处于第二梯队的是山东省和浙江省,2019年分别有811家、686家区块链企业成立。位列第三梯队的是湖南省、安徽省、重庆市等中国中部地区。2019年区块链企业成立数量热度图
Blur和LooksRare将不再默认在UI中显示第三方可疑标记:金色财经报道,NFT市场Blur发推称,从今日起Blur和LooksRare将不再默认在UI中显示第三方可疑标记。Blur表示其发现可疑标记对最终用户的弊大于利,如果需要,用户仍然可以在收藏页面的“查看设置”中启用可疑标记。不过无论是否在视图设置中打开,被可疑标记的项目仍然无法在Blur上接受出价。[2023/2/24 12:26:46]

由上图可见,国内的区块链企业已在广东、山东、浙江形成三大据点,并呈现扩散式发展的态势。而之所以聚集于这三个地区,与当地的政策条件、产业环境不无关联。互链脉搏统计,2019年广东省共有20余则区块链扶持相关的政策信息推出。且对于区块链的扶持,广东省还形成了“多点发力”的模式。深圳地区在中共中央、国务院的支持下开展数字货币研究与移动支付等创新应用;广州市黄浦区推出了“区块链10条2.0”政策;珠海市横琴新区金融服务局发布了“区块链+特色金融”白皮书;佛山市南海区有推进“区块链+”金融科技产业集聚基地建设。而山东省、浙江省在2019年同样有10余则区块链扶持相关的政策信息公布。在政策条件跟上的同时,上述三地均有建设区块链产业园,形成了产业集聚,更易吸引区块链企业成立、入驻。如广东有广州区块链国际创新中心、越秀国际区块链产业园等;山东有著名的青岛“链湾”;浙江省在西溪谷、萧山区、余杭区有多处区块链产业园。此外,互链脉搏统计了,迄今为止全国各地的区块链企业数。广东省依旧位列第一,目前共有20033家区块链公司,占到总量的61.19%,超过6成。而历年总量位列二、三的分别是浙江省、山东省,目前浙江省共有2031家区块链企业,山东省共有1364家区块链企业。而除广东、山东、浙江三地外,在2019年区块链企业数、历年区块链企业总数排行中,均列于前十的地区有:海南省、湖南省、安徽省、重庆市、江苏省。这五个省市同样是重点发展区块链领域的地区,不仅有政策支持,更有相应的产业协同。其中海南,不仅在海口成立了区块链产业园,今年更是在三亚成立了海南国际离岸创新创业试验区,并挂牌成立了国内首个区块链实验室。湖南省则一直在娄底市政府的促动下积极打造区块链发展中国样本“链城”。区块链企业以中小型为主国企逐步加入区块链技术研究
加密货币交易所Kraken推出Kraken Pro:金色财经报道,加密货币交易所Kraken推出 Kraken Pro,一套先进的交易工具和一个新界面,统一了对现货交易、保证金交易、质押和投资组合管理的访问。
Kraken Pro面向高级交易者。它利用最新技术来减少延迟和处理高峰需求,并支持超过 21种代币,其模块化设计还允许个人定制。[2022/12/23 22:02:04]
从地域划分来看,2019年成立的区块链企业多数聚集在广东省。而若从企业类型来看,2019年成立的区块链企业,相对集中于批发和零售业类,共有5305家。互链脉搏观察,这类公司主要经营的区块链业务是供应链管理方向,兼有区块链技术开发、区块链技术咨询、新零售加区块链加通证加积分的发行与管理等方向。

而信息传输、软件和信息技术服务业领域位列第二,共有3028家;租赁和商务服务业有1648家;科学研究和技术服务业有388家。位列第五的领域是金融业,但归属该领域的区块链企业数量不及意料中多,有181家。其中有73家为融资租赁公司,有22家为投资公司,19家为保理公司。虽然,2019年成立的区块链公司广泛分布于10多个行业领域。但互链脉搏,综合区块链企业的注册资本和企业的参保人数来看,目前成立的区块链公司仍多为中小型企业。互链脉搏根据企查查数据检索,2019年区块链企业注册资本在500万元以下的有6736家,占2019年成立区块链企业总量的44.65%;注册资本在500到1000万元之间的有4369家,占总量的28.96%。也就是注册资本低于1000万元的企业有7成之多。
欧洲央行或不打算在12月会议上确定缩表启动时间:10月28日消息,据知情人士透露,欧洲央行目前并不打算在12月会议上宣布缩表启动时间。在周四的政策会议结束后,欧洲央行行长拉加德表示,管委会决定在12月“继续”讨论如何减少在常规量化宽松(QE)计划下购买的债券,并“确定关键原则”。沟通缩表框架将使决策者得以在采取行动前让金融市场做好准备并评估投资者的反应。(财联社)[2022/10/28 11:50:33]

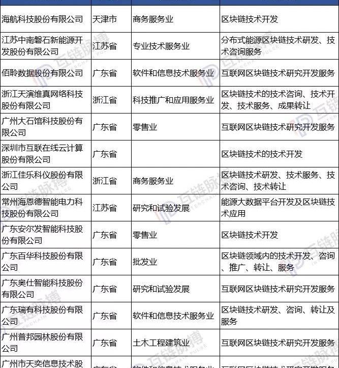
进而观察区块链企业的参保人数,检索2019年成立的以“区块链”为经营范围的公司,所有公司的参保人数都小于50人。而若从历年成立的全部区块链公司来观察,参保人数小于50人的有32622家,占到总比重的99.65%。参保人数在50人到499人之间的企业仅100余家。而参保人数在500人到999人之间的仅1家,是平安旗下的金融科技服务公司—深圳壹账通智能科技有限公司,平安壹账通有在打造区块链应用的基础设施平台;参保人数在1000人到4999人之间的有1家,是广州普邦园林股份有限公司,该公司是老牌园林工程施工、景观设计上市公司,旗下全资子公司北京博睿赛思的境外全资子公司曾与新加坡拓扑基金会,在区块链技术应用于数字化营销领域展开合作。尽管企业注册资本、企业参保人数两组数据,对区块链公司的展现不尽完全,但可以侧面的观察到,目前成立的区块链公司仍以中小型企业为主。涉及区块链业务的大型企业,也少有主攻区块链方向。不过,互链脉搏观察到,目前为止的32736家区块链公司中,已有11家是将区块链列入经营范围的国企。且其数量呈逐渐增长的态势,2005年、2017年成立的涉及区块链的分别有1家,2018年成立的有4家,2019年成立的有5家。同时,2019年成立的5家国企,在区块链方面的主要经营方向是区块链技术研发。
Celsius CEO将公司以及CEL代币近期表现不佳归咎于恶意行为:金色财经消息,Celsius用户对该公司近期不稳定的业绩非常不满,特别是CEL代币在最近市场动荡期间的表现。但该公司首席执行官Alex Mashinsky直接将责任归咎于恶意行为,称这些人正试图搞垮该公司。
Mashinsky表示,CEL的价格表现源于更广泛的加密市场低迷。然而,他也指责一个身份不明的实体意图摧毁Celsius。他补充说,如果公司被认为有过错,Celsius将调查所有投诉并退还款项。(Crypto Slate)[2022/5/20 3:28:57]

由上述数据可见,区块链队伍中也逐渐有了国企的加入。而事实上,开展区块链业务的国企远不止这11家企业,互链脉搏曾统计,今年以来,有多达36家国有企业,落地了50个区块链项目。经历2018“区块链淘汰潮”2019区块链企业发展平缓
从地域、行业等维度对2019年的区块链企业进行分析后,互链脉搏还关注到了区块链企业的不同发展阶段,以及不同发展路径。在目前为止全部区块链公司中,有融资信息的是107家。其中2018年成立的区块链企业有融资信息的最多,共有24家;而2019年成立的区块链公司中有融资信息的仅5家。

互链脉搏统计2019年有融资信息的这5家公司,均是主营区块链业务的企业。且目前几家公司的均处于融资的早期阶段。

其后,互链脉搏关注企查查数据,在全部将“区块链”列为经营范围的企业中,已有14家公司上市。

而互链脉搏此前也曾统计区块链上市公司的信息,发展区块链领域的上市公司应远不止这14家。或因更多发展区块链的企业主要是通过子公司进行业务的开展,而并未被归入统计之中。有区块链企业成立、融资、上市,自然也有区块链企业处于撤销、吊销、注销状态。截至目前,3万余个将区块链列入经营状态的企业中,有11家处于撤销状态;12家处于吊销状态;2671家处于注销状态。三类的总量占到全部区块链企业数量的8.22%。而在2019年成立的区块链公司中,处于撤销状态的有1家,处于注销状态的有205家,两种占总量的1.83%。2018年成立的区块链企业中,处于撤销状态的有8家,处于吊销状态的有5家,处于注销状态的有1740家,三类总量占到当年成立的区块链企业数的12.22%。总的来看,区块链企业的淘汰率处于较高的水平,且2018年成立的区块链企业出现了“淘汰潮”,而观察2019年的数据,似已趋于平缓。从地域、行业分布、公司状态等维度综合观察,相比于2018年的“大起大落”,2019年的区块链企业发展更为冷静,且有了国企的逐步加入。
标签:区块链CELSHIKraken区块链运用的技术中不包括哪一项技术CELLS币SPACESHIBkraken交易所中国是真的吗
近日,Coinbase更改了四种不同资产的转账确认要求,这之中包括将比特币的确认要求从六次确认减为三次。本文描述了Coinbase对于PoW安全性的看法,正是这些观点影响了他们做出以上改变.
1900/1/1 0:00:00编者按:本文来自白话区块链,作者:五火球教主,Odaily星球日报经授权转载。近些天,如死水一般的币价波动让区块链行业内的人士无聊到了极点,几个原本异常活跃的群也开始逐渐陷入冰点,不再有人说话.
1900/1/1 0:00:00DCEP情报站,及时全面都爱看,欢迎来到本期的DCEP情报速看。2019.12.18新华网财经观察:诸多央行正认真考虑研究和发行央行数字货币新华网今日发布文章《财经观察:“央行数字货币”破茧还有多久》.
1900/1/1 0:00:00倏忽间,2019年也行进至尾声。这一年可以说是区块链真正在国内得以正名之年,1024最高领导层发话后,让区块链三个字上升到了此前从未到达过的高点.
1900/1/1 0:00:00编者按:本文来自新华网,作者:何冬昕,Odaily星球日报经授权转载。时光荏苒,岁月如白驹过隙,在互联网的世界里,季节交替和时代更迭的速度似乎更让人难以捉摸.
1900/1/1 0:00:00币圈大V孙宇晨、何一的微博接连被封,二人开通的新微博“孙宇晨老师”、“何一阿姨”再次被封,从此孙宇晨从“追风少年”变成了“追封少年”。孙宇晨个性张扬,微博被封后,币圈可谓是一片叫好,圈外更是鞭炮庆祝.
1900/1/1 0:00:00