在之前的推送里,我们就有介绍过智能合约,而智能合约中是怎么判定现实世界结果的呢?
比如说小卡和小明使用智能合约打今天中午12:00深圳是否会下雨,到了时间,智能合约会自动判定结果然后将奖励划给胜方,为实现去中心化、不受第三方控制的过程,智能合约是在区块链上的沙盒运行环境(通常是虚拟机)部署的,与外界隔离。
当智能合约在虚拟机中运行时,并不能进行网络操作、文件I/O或执行其他进程。并且出于运行独立性和安全性的要求,智能合约之间也只能进行有限的调用。
智能合约允许在没有第三方的情况下进行可信交易,实现交易的可追踪且不可逆转性,但是无法与区块链外的数据发生直接联系(如外部数据的获取与调用等)。
那么问题来了,到了中午12:00时程序如何获取当时深圳的天气信息呢?

声音 | Blockware Solutions CEO Matt D’Souza:为什么要投资比特币 有6大原因:金色财经现场报道,2019年10月13日由MinerUpdate在成都举行的“2019全球矿业领袖峰会”上,Blockware Solutions CEO Matt D’Souza解释了为什么要投资比特币的原因,他列出了6大原因:1、各国央行争相采取0利率甚至负利率货币政策;2、货币通胀及贬值,比如委内瑞拉、阿根廷、伊朗、土耳其等国家;3、SWIFT中美元的统治地位;4、美国的经济制裁;5、比特币越来越成为电子黄金,比特币只有2100万枚,而世界上有3600万名百万富翁,每人一枚都不够分的;6、新生代的趋势,千禧一代生活在电子世界。[2019/10/13]
那就需要一个外部的介质将数据写入区块链或分布式账本中,那么问题又来了,如果是由第三个人小红进行结果输入,如何保证公平性和去中心化?假如小红被其中一方收买,即使现实没有下雨也输入了下雨的结果,那么智能合约就失去了其意义。
声音 | 比特币安全专家:Facebook Coin与PayPal及数字法币没什么分别:据AMBcrypto报道。比特币安全专家Andreas Antonopoulos近期在YouTube的问答环节上表示,他对于像Facebook这样的大公司要发行加密货币一事并不感到担忧,因为他一直都认为迟早会产生这样的公司代币,甚至全球的央行都会推出自己的加密货币,但这些加密货币都会具有法币的特征,唯一的区别在于如何实现——从先前的微软SQL数据库转向区块链数据库。 Antonopoulos接着指出,在现实中,如果不遵守银行监管,Facebook Coin就不能用于跨境交易。如果没有严格的KYC/ AML政策,Facebook将不会提供其加密货币,这与PayPal没有任何不同,与银行提供的数字法币也没有什么分别。然而,与Visa、摩根大通或PayPal相比,Facebook此类公司的额外好处是能为其加密货币提供更好的用户体验、服务、交易速度和品牌识别。[2019/3/31]
那该怎么办?
动态 | FCA调查:73%的英国人不知道加密货币是什么:英国金融市场行为监管局(FCA)今日发布了一项针对数字货币投资者的调查,73%接受调查的英国人不知道“加密货币”是什么,在购买了数字货币的人中有一半投资了200英镑(约1766元)以下的资金。另外超过50%的投资者曾投资了BTC,34%的人投资了ETH。[2019/3/7]
这时候就需要“预言机”了。难道“预言机”能自动预知未来?不要被它的名字误导了,其实并不是这样。
什么是预言机

其实,“预言机”并不是什么神秘的魔盒,而是一种机制:将区块链外的信息传导到区块链内。并且我们需要明确的是,预言机只负责数据的可信获取,不直接参与交易的执行。
阎焱回应为太空链站台:我和太空链没有任何关系,我连它是什么都不知道:太空链SPC(Space Chain)ICO项目以一天时间完成10亿人民币私募,依靠薛蛮子、阎焱、帅初等一票大佬站台,用“量子”、“太空”、“卫星”等一堆高科技关键词包装,却在一个月内随即跌破发行价,市值接近为零,众多投资者要求退避维权一事的调查。针对为太空链站台一事,阎焱对媒体回应:“我和太空链没有任何关系,我连太空链是什么都不知道,我已委托律师联系他们。”[2018/3/16]
还是以上述的例子,如果小红一个人容易被收买,那么如果找来随机的20人来写入结果呢?让他们每个人拿出十块钱作为保证金,如果按照准确情况写入结果就能拿回保证金甚至还能获得额外奖励,而如果恶意写入错误的结果,就会被扣除保证金作为惩罚。这20个人做的事情就是简单的预言机做的事情。
此外,从这20个人的组织和工作形式(即是否去中心化)又可以将现有的预言机分为两类:中心化预言机,如Provable;去中心化预言机,其中又包括可信联盟预言机,(如 Maker DAO 的 OSM)和去中心化预言机,如 ChainLink、Tellorr、Band、Augur、UMA。
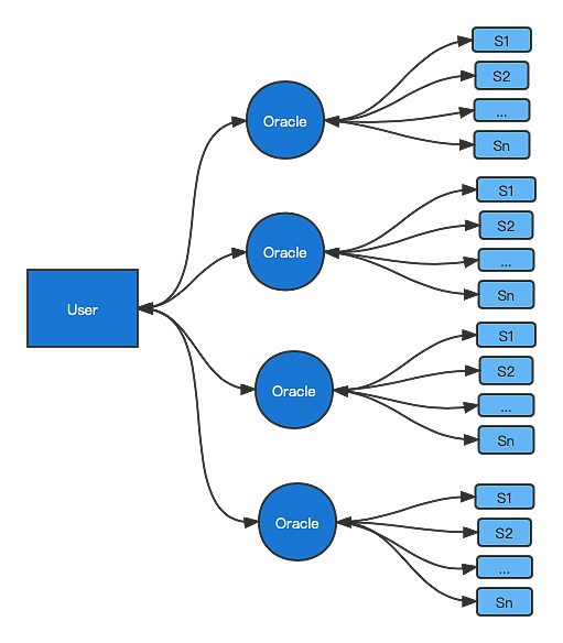
中心化预言机指由单一的特定预言者(Oracle)为服务请求方(User)提供数据,对某一特定的数据服务请求,在请求方指定n个数据来源并向中心化预言者发送合约请求后,服务商从1个或多个数据来源(Sn)的接口调用数据。中心化预言机的好处是高效、成本低,因为单一数据来源的成本远低于从多个数据来源汇总的成本,且仅从最可信的一个数据源调用数据,保证了整个预言机系统运行的高效。

而去中心化预言机则由多个预言者(Oracle)共同提供数据获取服务,利用纠删码(Erasure encoding)技术处理冗余答案来提高整个预言机系统的判断准确率。所有的预言者(On)将在规定时间内将数据源(Sn)提交的答案汇总和处理后,将汇总后的答案反馈给请求方(User)。

总的来说,中心化预言机的商业模式本质上是一个数据服务平台,而去中心化预言机是一个庞大的的数据服务网络,全网的互通互联,因其有效整合了系统加盟的多个预言者的资源,从而形成有效的商业合力。
因此不难理解中心化预言机在性价比和用户体验上具有先发优势,而去中心化预言机因在客情和生态的模式上占优而具有较大的后发优势,也在web3世界里成为主流发展方向。
预言机的实现原理和应用现状
刚刚所打的比方仍然是需要人手进行,实际上预言机是怎么实现区块链上的“先知”功能的呢?
实际上,预言机在链上链下信息传递过程中扮演着数据来源API接口之间桥梁的角色,从而实现区块链接口与外部数据API接口形成对接。它既可以从原生的链上获取数据,也可以通过爬虫或者可信第三方机构从链下获取数据。

通俗来说,“预言机”(即oraclemechanism,一般称Oracle)就是链上与链下信息交互的桥梁。有了预言机,就可以解决智能合约不能获取非预先部署好的链上信息的痛点,从而在更好地利用区块链技术接入现实世界,发展出更多的业务可能性,比如航班的延误险、汽车意外保险、商业约定等。
预言机总结

总的来说,预言机是相当于一个数据接口,不参与智能合约的执行、决策,而仅作为链上链下信息交互的一个桥梁,也可以理解为我们做研究得出结论时所用的参考文献库。
当然,它仍存在一些不足,比如说数据来源的真实性、准确率,不管是中心化或非中心化的预言机都是有可能出现错误的,并且这种错误引用可能给智能合约参与方带来巨大的不可逆损失。
金色财经 子木
金色早8点
去中心化金融社区
CertiK中文社区
虎嗅科技
区块律动BlockBeats
深潮TechFlow
念青
Odaily星球日报
腾讯研究院
近日,在2022年中国联通合作伙伴大会数智生活论坛上,中国联通发布了元宇宙战略,成立元宇宙创新产业联盟。今年以来,三大运营商不断释放元宇宙方面的动作.
1900/1/1 0:00:00▌ Arcane Research:2022年比特币收盘下跌65%,仅次于2018年73%的跌幅12月31日消息,加密分析公司Arcane Research发布《2022年终报告》显示,2022年比特币收盘下跌65%.
1900/1/1 0:00:00撰文:Mary Liu 2023 年刚开年,币圈「互撕」大戏又迎来新剧情。1 月 2 日,美国加密交易所 Gemini 联合创始人 Cameron Winklevoss 抛出一份公开信,指责 Digital Currency Grou.
1900/1/1 0:00:00讲述法治故事,传播法治声音。上海青浦法院官方微信推出“青法说案”栏目,聚焦社会民生,选择身边案例,以通俗生动语言,讲述发生在百姓身边的法治故事,向社会释法说理.
1900/1/1 0:00:00文:BRAYDEN LINDREA太坊联合创始人Vitalik Buterin表示,创新的空间仍然很大.
1900/1/1 0:00:00来源:Uweb 作者:于佳宁 内容提要: 受减半周期和宏观经济影响,2023年加密市场的价格将会继续筑底,回归与科技价值相匹配的价格,但不乏找到场景突破和技术创新的可能性.
1900/1/1 0:00:00