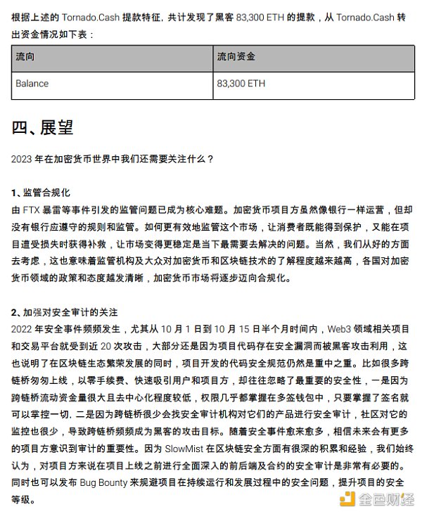
慢雾科技发布《2022 区块链安全与反分析年度回顾》报告,聚焦于 2022 年区块链行业所发生的重大事件,介绍区块链行业各赛道的安全状况,延伸并提炼出常见攻击手法,并披露其中几种钓鱼手法。接着对部分安全事件的被盗资金流向进行分析,并通过归纳总结,公布一种针对混币器资金追踪的高级分析方法。





报告:2023年第二季度以太坊网络收入下降33.3%:金色财经报道,据Bankless发布的以太坊2023年第二季度报告,报告截至6月30日,以太坊网络收入下降33.3%,从10.27亿美元降至8.47亿美元。销毁的ETH的美元价值从10.09亿美元下降35%至7.13亿美元。ETH通胀率平均下降213%,从0.71%降至-0.8%。平均每日活跃地址下降6%,从471,447降至444,419。
注:网络收入衡量用户向以太坊验证器支付的交易费用的总价值,以及所述费用中被烧毁的部分(即通过EIP-1559烧毁从ETH的流通供应中去除)。[2023/7/20 11:06:24]



2021年元宇宙房地产销售突破5亿美元:2月2日消息,根据元宇宙数据和分析公司MetaMetric Solutions的数据,2021年四大元宇宙平台上的虚拟房地产销售额达到5.01亿美元。今年1月的销售额超过8500万美元,MetaMetric预计,今年元宇宙房地产销售额有望增长一倍,达到10亿美元左右。去年10月28日,Facebook宣布将更名为Meta,专注于元宇宙领域,这一消息引发了最近销售额的激增。(金十)[2022/2/2 9:27:06]




Celsius首席执行官:比特币将在短期内下跌,然后在2022年底反弹并飙升至160,000 美元:1月31日消息,加密贷款平台Celsius首席执行官Mashinsky:按照历史模式,比特币将在短期内下跌,然后在2022年底反弹并飙升至160,000 美元。(金十)[2022/1/31 9:24:43]





数据:2021年第一季度加密公司融资25亿美元,创历史新高:2021年第一季度加密货币公司融资25亿美元,创历史新高。该数据几乎是2018年第二季度融资总额的两倍。其中许多加密货币公司吸引了来自主流巨头的资金,包括Chainalysis,在其最新一轮1亿美元的融资后,其估值增长到数十亿美元,《时代》杂志老板Marc Benioff也参与了该轮融资。除了Chainalyis,在最新一轮融资中筹集了数亿资金的加密货币公司还包括BlockFi,该公司在D轮融资中筹集了高达3.5亿美元的资金,而Blockchain.com则筹集了3亿美元,估值增至52亿美元。(Coingape)[2021/5/17 22:12:15]



声音 | 北京航空航天大学机器人研究所王田苗:区块链安全信任应用将会在2020-2025年取得突破:北京航空航天大学机器人研究所名誉所长王田苗认为智能机器相关技术将在2020年至2025年出现新的拐点,这其中既有脑科学与生物学、人脸识别、自然语言处理等核心技术领域的突破,也会在区块链安全信任应用、5G物联网商用、工业机器人进入无人化等应用基础建设方面有所突破。[2018/8/19]



























慢雾安全团队
个人专栏
阅读更多
金色财经
CertiK中文社区
区块律动BlockBeats
web3中文
念青
深潮TechFlow
CT中文
DeFi之道
Odaily星球日报
来源:星球日报 最近看了大量 Web3 应用层 - 教育赛道的项目,也和很多相关创业团队聊过,感慨应用层破圈不易的同时,也通过 Web3 教育赛道动态看到了一些新的可能性.
1900/1/1 0:00:00文/Martin Lee, Nansen;文/金色财经xiazozu我仔细研究了nansen的FTX报告.
1900/1/1 0:00:00随着元宇宙的崛起,一个名为“Lucky Bird”的全新元宇宙项目正在吸引着全球范围内的目光。作为金色音乐节的特邀嘉宾和总冠名,我们有幸提前了解到Lucky Bird的宏大愿景及其在区块链领域的卓越贡献.
1900/1/1 0:00:00编者按:2022年,在元宇宙、AI、量子等众多前沿领域,不仅有大厂和创业公司,还有更多传统机构也蜂拥而入。无论是大洋彼岸的Roblox、Meta,还是身边的AR、VR、脑机、算力,各种概念和产品层出不穷.
1900/1/1 0:00:00原文:《RGB MAGIC: CLIENT-SIDE CONTRACTS ON BITCOIN》 编译:btcstudy “智能合约” 这个术语的历史比区块链和比特币还更久.
1900/1/1 0:00:00作者:比推Asher ZhangBinance Academy发推介绍ORC-20,市场认为币安有意布局ORC-20,那目前ORC-20到底表现如何?比特币协议叙事此起彼伏,真正哪些最值得关注?从技术指标上看,比特币短期已然掉头.
1900/1/1 0:00:00