原标题:《“中国制造”联盟链的三个阶段》
相较私有链的封闭、公链的难以监管,联盟链更符合国内发展和监管的要求。自2016年开始,我国便开始了探索和发展联盟链的征程,目前国内联盟链已经形成丰富的生态。根据国内不同时期涌现的联盟链,本文将国内联盟链的发展分为三个阶段:以探索联盟链底层平台为主,联盟链开始起步;互联网巨头领衔,创业公司迸发的局面丰富了联盟链的落地和应用;BSN的出现打破了链之间的孤立,长安链意味着联盟链在软硬件上的另一次突破。
一、国产联盟链初现
2015年9月,美国金融科技公司R3CEV联合包括摩根士丹利、高盛、汇丰在内的42家全球知名银行,探索区块链技术在金融领域的应用,并推出了第一个区块链联盟——R3区块链联盟。R3在监管下实现数字协作,连接着来自私营和公共部门的400多家机构,推动了资本市场、全球贸易和保险等业务,且证明了联盟链的可行性。
ENS路线图:正在研究无Gas DNS域名等功能,将探索ENS与L2生态交互和SIWE:6月30日消息,根据以太坊域名服务ENS路线图,当前该项目正在进行的工作包括 Gasless DNS Names(在 ENS中利用CCIP-Read使用DNS域名的无 Gas 方法)、ENSjs重构、开发Pipeline改进,接下来要讨论的是探索ENS与Layer2生态系统交互的方式、Sign-in With Ethereum(SIWE)、改善收藏夹、ENS管理器的暗黑模式。[2023/6/30 22:10:16]
2016年,Linux基金会创建了Hyperledger,该项目联合IBM和英特尔、三星、微软、Visa、美国运通等组织,并推出了HyperledgerFabric等联盟链底层开发平台。该联盟链将合作领域扩宽至包括银行、供应链管理、物联网、制造和基于生产的领域。至此,国际上掀起了联盟链的热潮。
Ordi突破80美元,24小时涨幅245.21%:金色财经报道,数据显示,比特币铭文代币Ordi突破80美元,暂报84.21美元,24小时涨幅245.21%,总市值达17.68亿美元。[2023/5/10 14:54:10]
在联盟链兴起的阶段,国内以探索联盟链底层协议开发平台的联盟也陆续出现。2016年先后成立了中国区块链研究联盟、中国分布式总账基础协议联盟、金融区块链合作联盟。三大联盟协力编写《中国区块链技术和应用白皮书》,为联盟链的发展制定行业标准。
但由于缺乏相关技术和协作体系,国内开发者仍然依赖HyperledgerFabric等“进口”联盟链。2017年,“国产”联盟链开始蓬勃发展。该年,FISCOBCOS在金链盟开源工作组的基础上诞生,并宣布开源。这是中国较早出现的金融级联盟链开源底层平台,并已发展成国内最大的开源联盟链生态。
一队约25辆从伊朗开往叙利亚的卡车在伊拉克遭遇轰炸:据伊拉克当地媒体报道,当地时间29日晚,一队约25辆从伊朗开往叙利亚的卡车在伊拉克遭遇轰炸。目前尚未有人员伤亡的消息。(央视新闻)[2023/1/30 11:35:53]

资料来源:01区块链根据公开资料整理

外媒:FTX与Kraken接触,寻求潜在的救援交易:金色财经报道,FTX已经与总部位于美国的加密货币交易所Kraken就潜在的救援交易进行了接触。两位熟悉此事的人士表示,谈判的细节还不清楚,它们可能继续进行,也可能破裂。(the block)[2022/11/10 12:45:33]
资料来源:DT财经
二、巨头领衔,创业公司迸发活力
2017年到2018年,国内联盟链的建设进入了蓬勃生长的阶段。除了联盟链底层开发平台,如金链盟开源的FISCOBCOS,国产联盟链项目还兴起了由互联网巨头推出的联盟链BaaS平台,如蚂蚁区块链BaaS平台,以及提供联盟链技术输出服务的新兴团队,如趣链科技等。
巨头在布局联盟链上有天然优势。借助已有的丰富产业资源和生态圈层,巨头推出的联盟链能够快速渗透到不同领域的上下游中。
澳大利亚加密货币交易平台Swyftx宣布裁员21%:8月19日消息,总部位于澳大利亚布里斯班的加密货币交易平台Swyftx宣布裁员21%,总计74名员工,涉及客户支持、营销、工程和其他一般金融科技职位。
据该公司两位联席CEO Alex Harper和Ryan Parsons称,本次裁员是为了应对资产市场高度波动和全球经济衰退的不确定性。今年六月,Swyftx曾宣布与股票交易平台Superhero合并,当时这笔合并交易金额高达15亿美元。(news.com.au)[2022/8/19 12:36:03]
由于区块链技术具有极高技术门槛,直接在底层操作系统上搭建区块链应用对大多数开发者而言依然存在挑战,这催生了互联网巨头通过BaaS平台布局二层网络的发展。2016年6月,腾讯子公司微众银行开发出了国内第一个面向金融业的联盟链云服务Baas;2017年7月,百度推出区块链开放平台BaaS;2018年8月,“京东区块链防伪追溯平台"BaaS正式上线,商品的原料的生产、加工、物流运输、零售交易等数据都可以上链。

资料来源:01区块链根据公开资料整理
此外,一批创业团队也开始涌现,为中国联盟链带来活力。通过研发区块链底层协议技术、推出各种具有针对性的联盟平台、聚焦特定落地场景,这些团队以输出区块链解决方案的模式提供服务,不断拓宽联盟链生态的广度和深度。联盟链的服务场景被进一步拓宽,涵盖数字版权保护、供应链溯源、跨境支付、物联网、医疗信息共享等场景。

资料来源:01区块链根据公开资料整理
三、向基础设施扎根,向软硬件可控延伸
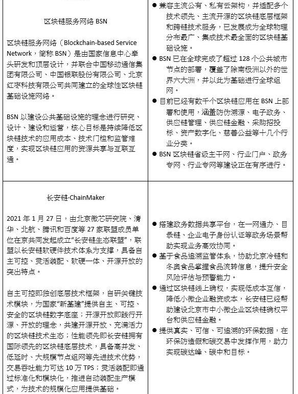
2019年,国产化的联盟链平台已经具备竞争力。但由于缺乏统一技术标准,各平台数据和业务缺乏交互,这导致了造链成本高、推广应用困难等问题。而2020年4月份,中国独立自主的全球性基础设施网络BSN的入场改变了这一局面。
BSN由国家信息中心、中国移动通信、中国银联、中移金融科技、智慧政企、北京红枣科技6家公司发起并成立。针对行业内缺乏公认的区块链底层公用基础设施的问题,BSN解决了造链成本高、底层平台异构、数据无法交互、推广应用困难等问题。
在国产“链”站稳脚跟的基础上,国产“芯”也被提上日程。2021年1月27日,北京微芯研究院、清华、北航、腾讯和百度等27家联盟成员单位在京共同发起成立“长安链生态联盟”。喻意“长治久安、再创辉煌、链接世界”,“长安链”以长安链软硬件技术体系为支撑,成为我国首个自主可控软硬件技术结合的联盟链。

资料来源:01区块链根据公开资料整理
目前,联盟链在技术层面仍然面临着挑战,性能、可交互性及安全隐私需要进一步提升,相关的关键技术有待突破。联盟链的发展仍然道阻且长,但我们能够看到整体上积极向好的趋势。从底层系统到BaaS平台,从巨头到创业团队,从金融应用到全场景应用,从联盟孤岛到公用设施,从国产“链”到国产“芯”。在未来,联盟链将在各个维度继续深入和发展。
标签:联盟链区块链BAASENS超级联盟链币怎么获得区块链的几个大局是真的吗BAAS币TokenStand Network
这个节日季,金融科技提供商Unbanked将为ToysforTots提供加密捐款,该项目由美国海军陆战队运营,收集玩具分发给弱势儿童.
1900/1/1 0:00:00By:小白@慢雾安全团队 背景概述 上周写了智能合约安全审计入门篇——重入漏洞,这次我们接着来说一个同样很经典的漏洞——?溢出漏洞。 前置知识 首先我们还是先来看看溢出是什么:算术溢出或简称为溢出分为两种:上溢和下溢.
1900/1/1 0:00:00蓝猫数字是一家专为数字艺术藏品与链游服务的发行平台,由专业设计团队和区块链技术团队联袂打造。蓝猫数字打造区块链技术和元宇宙应用,致力于成为中国最大的数字藏品平台。主张传播中国优秀文化和精神,为中国的数字艺术产业提供全新的生命力.
1900/1/1 0:00:00原标题:《为什么你应该关注a16z新合伙人Jon?》a16z官宣了两位新的GP,JonathanLai和JamesGwertzman,他们将作为消费者投资团队的最新普通合伙人支持下一代游戏初创公司和跨界垂直领域.
1900/1/1 0:00:00跨国银行花旗正在大举招聘,以扩大其区块链和数字资产部门。该公司于今年6月首次推出数字资产部门,现在计划通过雇用100名新员工来扩大该部门.
1900/1/1 0:00:00DeFi之道讯,10月29日,百威官方推特账户已更名为beer.eth。百威此前宣布以高达30ETH的价格购买了Beer.eth域名,并尝试进军NFT市场与NFT媒体商店VaynerNFT达成了长期合作关系,百威正在寻求利用NFT将涉.
1900/1/1 0:00:00