
课程内容(来源:受访者)

退款相关内容(来源:受访者)

(来源:受访者)
信网4月18日讯(记者李美玉)优惠购买的课程,想要退费要按照原价扣除已上课的费用后再退,是否存在霸王条款?近日,市民金女士向信网(0532-80889431)反映称,她去年给孩子在青岛新航道教育市南雅思校区报名了留学国际课程,因身体原因孩子无法继续上课想要退款,需要按照课程单价原价去退,而她报名时是享受了一定优惠价格的。青岛新航道教育方面称,对于中途因个人原因退课退费的学生,则需要按照协议上规定的来。
由于税收优惠政策,投资者对美国波多黎各的加密投资兴趣增加:10月27日消息,美国领土波多黎各表现出了加密投资者的兴趣重新抬头。根据当地法律第22号法案,那些在波多黎各居住至少半年的人可以免除利息、股息和资本收益税——这意味着他们可以保留大部分或全部来自加密货币或其他投资的利润,而无需放弃美国居留权。据悉,Facebook举报人Frances Haugen于3月搬到波多黎各,社交媒体名人和Cryptozoo创始人Logan Paul也于今年早些时候搬到了该岛。纽约的对冲基金Pantera Capital和来自硅谷的NFT市场SuperRare将业务搬到了此处。(Cointelegraph)[2021/10/27 21:01:43]
因身体原因无法上课想退款
深圳前海:新发布企业所得税优惠目录将区块链纳入“信息服务业”:金色财经报道,根据财政部和税务总局联合印发《关于延续深圳前海深港现代服务业合作区企业所得税优惠政策的通知》,支持将前海合作区企业所得税政策延期到2025年,即原区内符合条件的企业继续减按15%的税率征收企业所得税。新发布的优惠目录中,原有的“信息服务业”则增加了区块链等行业风口和前沿产业。(深圳发布官方公众号)[2021/9/7 23:05:31]
金女士告诉信网,她于2021年9月份,在青岛市南区香港中路远洋大厦新航道教育市南雅思校区给孩子报了两个出国留学课程,共花费12.7万元。其中一个课程已经上完,另一个价值11.1万元的“2021锦秋A-level一站式计划B”正在按照计划学习当中。
非营利优惠券数据平台Coupon Bureau将利用区块链技术防止优惠券欺诈:4月27日消息,非营利优惠券数据交换技术平台Coupon Bureau宣布将和企业区块链平台Hedera Hashgraph合作,利用区块链技术防止优惠券欺诈。(福布斯)[2020/4/27]
金女士表示,由于孩子近日身体不适,不能继续学习,因此想要退课退款。“经过联系新航道教育的老师,我了解到协议上有关于退款的规定,意思是已经上了的课程,需要按照课程单价原价,甚至超过原价的金额扣除后,退还剩余的部分。”
金女士认为,孩子所报名的“2021锦秋A-level一站式计划B”课程本就是套餐,套餐价是已经按照课程单价优惠后给出的价格,价值11.6万元,而新航道教育在此基础之上,又给金女士优惠了5千元,最终该课程的实际交易额为11.1万元,因此在退费时,对于已经上过的课程,新航道教育应当按照实际交易额折算后的价格进行扣除,而非按照原价,甚至更贵的单价扣除。
玩家网今日上线网易星球黑钻合约将推出优惠活动:玩家网今日上线网易星球黑钻合约,交易火爆,合约暴涨800%,特推出优惠活动,从2月9日到2月23日,注册玩家网送黑钻一个,邀请注册双方赠送黑钻。[2018/2/9]
新航道:退款要按照原单价
“举例来讲,协议上说一个单元的大班课程要按照6000元扣除,一节一对一课程要按照660元扣除,这个价格简直高得离谱,比他们标注的课程单价还要贵。”金女士指出,截止到目前,共计18个课时的大班课程,孩子已经上了3个课时,共计40节课的数学课程,孩子已经上了10节课,如果按照新航道教育的算法,金女士将被少退不少钱。
截至发稿前,金女士告知信网,已收到新航道教育的退款7.58万元,这其中包含1万元的留学中介费,该金额是按照协议内容扣除后的费用。金女士核算得出,这比金女士按照报名时实际交易额折算的价格,少退1.5万元。
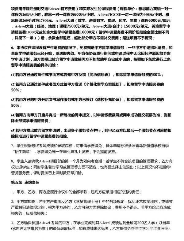
根据金女士提供的协议内容,信网发现“2021锦秋A-level一站式计划B”共包含四种课程,分别为“260H雅思”班课、“A-level7选3”班课、“40H雅思”VIP课、“40HA-level/IGCSE”VIP课。
在协议的退款内容方面,已写明“若甲方因个人原因要求退费,则须遵守乙方《学员管理手册》中的相关规定,若无违纪,乙方在扣除学管师服务费、甲方考籍及考位占用费人民币5000元、考籍管理费110英镑和实际发生的课程费用后,余款全部退还,超出部分甲方不需补交费用;赠送项目不予折现。”
信网注意到,该段内容将“实际发生的课程费用”明细进行了详细说明,包含每一项课程的价值,此外,协议将该处内容的文字字体进行加粗,相较其他内容一目了然。
已经不允许学员一次性交全费用
为落实此事,信网联系到青岛新航道教育市南雅思校区,负责人文老师表示,此前为了让家长了解关于退费的规定,协议上的相关内容写得非常详细,还特别进行加粗处理,提醒家长留意查看,并且有老师口头再向家长阐述一遍,以免日后产生纠纷。
文老师称,金女士当时为孩子购买“2021锦秋A-level一站式计划B”课程确实使用了优惠,但是该优惠应该在孩子上完课后才意味着享受完,对于中途因个人原因退课退费的学生,则需要按照协议上规定的来,“另外,我们今年又更新了交费政策,已经不允许学员一次性交全费用,如今需要分阶段交费。”
山东元鼎律师事务所的刘乔乔律师表示,此事由于消费者违约在先,如果青岛新航道教育已经在协议中,对于退费的项目、金额等具体内容写得非常详细,并在相关内容处进行字体加粗等重点标识,提醒消费者在签约时注意查看,那新航道教育属于维护校方的合法利益,并不能以此断定存在霸王条款行为。
“但是,如果课程单价和套餐优惠后折算的价格差额非常大,那对于消费者来讲也是不公平的。”刘乔乔律师称,这个差额如果超出原价的20%或30%甚至更高,消费者可以主张显失公平,要求新航道教育增加退款额度,“比如金女士按照实际支付的额度折算后,应该退六万,而按照学校的算法下来只能退一两万,纵然学校有协议加持,消费者也要承担相当大的损失,这是不合理的。”刘乔乔律师建议金女士和新航道教育进一步协商。
导语:每个国家对自己的政府官员都建立了一套完善的制度,而退休制度就是政府对于已经告老还乡的官员的抚慰.
1900/1/1 0:00:00在俄罗斯举兵攻打乌克兰的那个早晨,睡眼惺忪的Fadey一早就被Telegram讯息轰炸,朋友们都在好奇,乌克兰西部城市西部城市利维夫发生什么事.
1900/1/1 0:00:00浙江恒威今日在深圳证券交易所主板上市,股票代码:301222。本次公开发行的股票数量为25,333,400股,全部为公开发行的新股.
1900/1/1 0:00:00日前,我们从工信部官网处获得了一组全新比亚迪护卫舰07的申报图片,该车定位为插电混动中型SUV,或将于北京车展正式上市.
1900/1/1 0:00:00人民币几天贬值1000多个基点,看着很快,咱一个小散,也不是学经济的,不太懂,恶补一下,觉得大概有以下几个意思。 大棋论。一些人说什么下的大棋,看着心烦.
1900/1/1 0:00:00马斯克的星链计划,发射12000颗卫星包围地球,攒钱去火星!星链计划要发射12000颗卫星包围地球,有什么用途?星链计划是马斯克所在的SpaceX公司打造的地球互联网项目.
1900/1/1 0:00:00