自Libra白皮书发布以来,引发各国政府、金融监管机构对隐私、消费者保护和潜在系统性风险的担忧。
其实早在几年前,各国央行就已经开始研究数字货币。
国际货币基金组织(IMF)6月27日发布报告显示,各国央行未来可能会发行数字货币。
报告称,几个国家的央行正在考虑推出某种形式的央行数字货币(CBDC)。据报道,乌拉圭已经启动了CBDC试点项目,而巴哈马群岛、中国、东加勒比货币联盟、瑞典和乌克兰“即将”测试各自的CBDC发行系统。
今年1月,国际清算银行发布报告称,参与调查的央行中有70%正在参与或将要参与发行CBDC的工作或研究,且2018年较2017年的数量有所增加。



第三世界国家身先士卒:CBDC完善金融改革
央行数字货币的定义是什么?2018年,国际清算银行的一篇报告中,使用了四个维度的标准:是否可广泛获得,是不是数字形式,是否由中央银行发行,是否类似于比特币相关技术产生的代币。
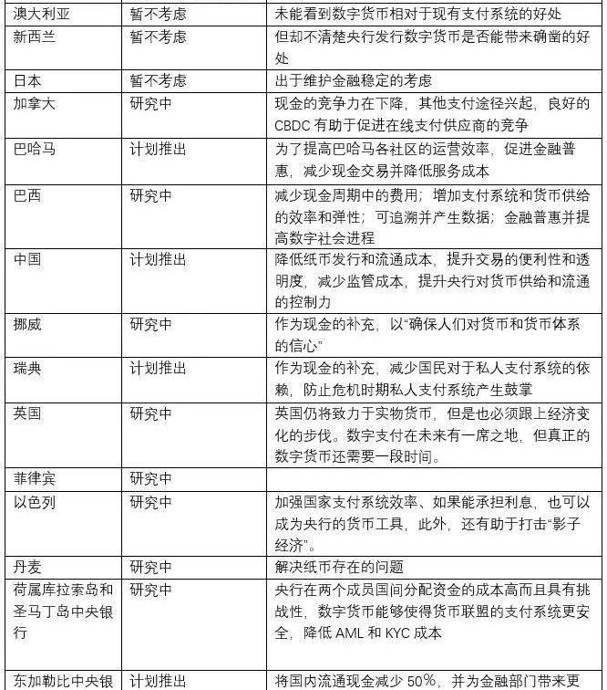
2019年3月,清华大学金融科技研究院发布报告称,在25家央行中,计划推出CBDC的央行有7家,探索中9家,已发行6家,暂不考虑有3家。
数码视讯:公司已经开展了数字货币应用产品研发工作:10月13日,数码视讯在投资者互动平台表示,公司已经开展了数字货币应用产品研发工作,同步正在积极推进市场合作。全资子公司丰付支付致力于为普及数字货币支付场景提供技术支撑。有关业务目前尚且对公司不构成重大影响,如发生对公司构成重大影响的情况公司会统一发布,请注意投资风险。(凤凰网)[2021/10/13 20:26:53]
各国推出CBDC的动机各不相同。发达国家希望,在现金使用频率下降的情况下,通过CBDC寻求现金的替代方案,也有避免私人支付公司垄断的考虑。
而对发展中国家等新兴经济体而言,CBDC的主要目的是金融普惠,降低银行成本,并可能对没有账户的公民更开放,以及突破制裁等。
目前,全球正式推出法定数字货币的国家有6个,都是第三世界国家,包括厄瓜多尔、突尼斯、塞内加尔、马绍尔群岛、委内瑞拉、乌拉圭。

其中,厄瓜多尔与马绍尔群岛发行数字货币,目的是实现去美元化,改变美元作为其主要货币的现状;委内瑞拉、突尼斯与塞内加尔三国,则意在扭转国内经济困境,完成金融改革。
2014年12月,厄瓜多尔央行推出“电子货币系统”,次年2月开始正式运营,并发行“厄瓜多尔币”,以琥珀蜜蜡为价值载体,相当于一种新的加密支付系统,成为全球首个国有“电子货币系统”。
该系统受厄瓜多尔央行的严格监管,汇率相对稳定,只有符合条件的厄瓜多尔居民有权使用,市民可以使用厄瓜多尔币在超市、商场、银行等场所完成支付。
据锌链接了解,厄瓜多尔国于2000年废弃旧有的本国货币,采用美元以摆脱经济危机。2014年,厄瓜多尔国禁用比特币,并推出“电子货币系统”。

西班牙央行将权衡数字货币设计提案:金色财经报道,根据周五发布的四年战略计划,西班牙中央银行正在对数字货币的设计以及引入中央银行数字货币(CBDC)的经济影响进行快速跟踪研究。CBDC研究人员将“考虑不同的设计提案”,并分析西班牙数字货币的财务和系统风险。该计划指出,他们还将研究“数字识别”与CBDC的关系。这项“优先”研究将从今年开始,一直持续到2021年年底。[2020/10/17]
突尼斯在2015年发行国家数字货币eDinar,总部位于瑞士的软件公司Monetas参与其技术整合。eDinar的发行由突尼斯政府机构所监督,与其它加密货币一样,eDinar需要缴纳交易费用。
Monetas将支持安卓应用程序,突尼斯人可以使用智能手机进行即时货币转账、在线支付商品与服务、薪水发放、账单查询等功能,以及管理政府的官方身份证明文件。
2016年12月,塞内加尔央行发布基于区块链的数字货币eCFA。eCFA完全依赖于央行银行系统,并且只能由授权的金融机构发行,因此,eCFA被设计为与纸币一起作为法定货币进行流通。
2017年11月3日,乌拉圭中央银行(BCU)正式推出了其乌拉圭的比索数字化项目。据报道,该数字货币不是比特币之类的加密货币,而是一种仍由BCU负责的货币。它与乌拉圭比索基本一样,只是由技术支持而不是实体化的比索。
据阿根廷在线新闻报道:
“每个拥有这款应用的人都拥有约等于1000美元的限额,而公司将有约6,600美元的限额,电子钱包可以在一个收集网络中收取费用,在那里实体钞票将被兑换成电子货币。”

2018年3月,马绍尔群岛发行了数字货币Sovereign作为法定货币,这个岛国没有中央银行,在此之前一直使用美元作为其官方货币。
分析 | 调查显示印度女性投资数字货币的平均金额比男性高:据quartz消息,印度数字货币交易所BuyUcoin发起一项调查,时间为3月-6月,有超过6万名受访者参与。调查显示,印度女性投资者在数字货币上的平均投资金额超过1.4万亿卢比(约合2000美元),是通常男性投资金额的两倍。另外,BuyUcoin的首席执行官Shivam Thakral称,通常情况下,购买或交易数字货币的女性年龄都在40岁以上,这也表明这些年纪稍大的投资者有能力投入更多的资金。而男性投资者开始投资的平均年龄为30岁。[2018/6/28]
马绍尔群岛共和国总统部长助理戴维·保罗称,SOV的发行可以视为支持地方预算的一种方式。以色列金融科技初创公司Neema与马绍尔群岛合作通过1CO的形式发行SOV,Neema的首席执行官对媒体表示,SOV是完全去中心化的,政府无法控制1CO之后的货币供应。
为了避免通货膨胀,马绍尔群岛将SOV的供应量限制在了2400万枚。马绍尔群岛试图通过区块链技术重建国内货币流通体系,逐步实现本国经济独立。
2018年10月,委内瑞拉总统马杜罗通过电视直播正式宣布,石油币将成为全球第一个由国家支持的法定数字货币,并将在当年11月5日正式进行公开发售。石油币的价值为50%的石油,20%的黄金,20%的铁,10%的钻石。

与比特币等普通数字货币相比,石油币无需通过消耗电力和计算机算力挖矿而得,是由委内瑞拉政府预先创建,其本质是委内瑞拉政府发行的一种资产型通证。
委内瑞拉政府法律上允许并鼓励使用石油币,适用场景含石油买卖、缴税、费用、房地产、航班等。石油币的购买渠道除了该国的加密汇款平台Sunacrip以外,还有CaveBlockchain、Cryptia等十六家数字货币交易所。
数字货币早班车7:00:根据HuobiPro交易平台数据显示:
BTC全球均价68027.25元,24小时跌幅1.70%,24小时成交量1.88万;
BCH全球均价7610.06元,24小时涨幅1.02%;24小时成交量0.38万;
ETH全球均价5152.83元,24小时涨幅0.42%;24小时成交量2.16万;
ETC全球均价158.71元,24小时跌幅0.60%;24小时成交量10.66万;
LTC全球均价1250.33元,24小时跌幅0.43%;24小时成交量1.35万。[2018/3/7]
有分析称,马杜罗推出石油币是为了规避美国总统特朗普对委内瑞拉政府实施的经济制裁,购买和交易石油币,很可能是不可避免的行为。

英法美谨慎进场,俄罗斯、瑞典蓄势待发
以美国为首的发达国家,对数字货币流露出反对、担忧、谨慎的情绪。
美国总统唐纳德·特朗普7月11日表示,他“不喜欢”加密货币,如果Facebook想推出Libra,可能需要获得银行执照。
“在美国只有一种真正的可靠货币,它的名字是美元。”
特朗普质疑比特币的价值,并强调其价格的波动性。他表示,
“加密货币不是货币,其价值高度不稳定,而且是凭空捏造的”。
7月10日,美联储主席鲍威尔在向众议院金融服务委员会汇报时表示,虽然天秤币可能提供公共服务,但天秤币引发了对隐私、、消费者保护和金融稳定的严重担忧,在正式推出之前,这些问题必须得到公开彻底地解决。
据外媒报道,英国央行行长马克·卡尼(MarkCarney)6月表示:“脸书的数字货币必须是安全的,否则就不容许诞生。英国央行、美联储,所有主要的全球中央银行和监管者,需要有直接的监管(监督)权力。”
新加坡数字货币矿工可以直接去商城购买矿机:据悉,目前至少有五家电脑商店在新加坡Sim Lim Square销售数字货币矿机,其中一名店主Wilson Josup接受《南华早报》采访是表示,他每周都会销售十台矿机,买家从20多岁的年轻人到退休人员不等。[2018/1/29]
卡尼补充道,过去,脸书依靠不受政府监管的自由环境获得了社交网络领域的主导地位,如今,脸书不要指望新的天秤币也能够重复过去的一幕。
据腾讯科技7月16日报道,法国金融监督机构准备根据新的数字货币法规,批准首批与加密货币相关的公司。
根据7月底生效的新规则,数字加密货币相关公司将自愿遵守资本要求和消费者保护方面的标准,并在法国纳税,以换取监管机构的批准。
法国金融市场管理局(FMA)法律事务执行董事安妮·马雷夏尔(AnneMarechal)称:
“在这方面法国是先驱。我们将有一个相关的法律、税收和监管框架。”
法国正利用其“七国集团”轮值主席国的身份成立一个特别工作组,研究各国央行如何确保像Libra这样的数字货币受到监管。
而欧洲央行行长马里奥-德拉吉是最新一位对Libra施加压力的央行行长。7月25日,德拉吉在法兰克福的新闻发布会上,列举了Libra面临的一系列问题,包括网络安全、、恐怖主义融资、隐私、货币政策传导和金融稳定。
他认为,所有这些担忧都是实质性的,在监管机构能够以真正的兴趣和积极的兴趣看待这件事之前,它们需要得到解决。

除此之外,也有很多国家计划推出央行数字货币。
俄罗斯央行行长纳比乌里纳6月曾表示,俄央行有一天将推出自己的数字货币。她认为,CBDC效用的关键是技术必须确保“可靠性和连续性”;技术必须成熟,包括分布式注册中心的技术。之前,她还曾表态过,俄央行将考虑使用一种以黄金为后盾的加密货币,为国际结算提供便利。
7月9日,土耳其政府在其发布的2019年至2023年经济路线图中,加入了央行发行数字货币的相关内容。土耳其总统提出的第11项发展计划显示,
“将实施基于区块链的数字中央银行货币”。
据统计,
土耳其大约20%的居民是加密货币投资者。土耳其的人均加密货币拥有率是所有受调查国家中最高的。
2018年4月,瑞典央行透露,将与IOTA合作推出国家数字货币E-Krona,主要用于消费者、企业和政府级机构之间的小额交易,预计将在2019年完成并投入使用。
此外,日本、新加坡、加拿大等国也都在考虑发行自己的数字货币。

中国版CBDC:箭在弦上?
国内,虽然一直处于强监管的态势,但2014年,在时任央行行长周小川的倡导下,央行已经开始研发数字货币、央行数字货币。
在Facebook推出Libra时,央行数字金融研究平台同时成立。目前,中央银行已得到国务院的正式批准,正在组织市场机构进行央行数字货币研发。
7月8日,在数字金融开放研究计划启动仪式上,央行研究局局长王信表示,央行货币的数字化有助于优化央行货币支付功能,提高央行货币地位和货币政策有效性。
王信称,央行数字货币可以成为一种计息资产,满足持有者对安全资产的储备需求,也可成为银行存款利率的下限。此外,央行数字货币利率可成为新的货币政策工具,央行可通过调整央行数字货币利率影响银行贷款利率,有助于打破零利率下限。
前央行数字货币研究所所长、中证登总经理姚前曾发文称,在技术架构上,央行数字货币体系可分为两类:一元体系和二元体系。
一元体系是指中央银行以类似于超级支付宝的方式直接为客户提供服务。
但世界大多数中央银行并不认可这一方式,不愿意直接向公众提供央行数字货币服务,而是希望复用传统金融体系,与金融机构合作,将中央银行置于后端,前端的服务则交由金融机构提供。

中国人民银行提出的二元体系即是这一思路,国际上称之为双重架构,这一思路正逐渐形成各国的共识。
无论是一元体系还是二元体系,都是数字货币在金融体系内展开的思路,现在比较热的稳定代币,尤其是锚定法币的数字稳定代币,则是在传统金融体系之外,以增量的方式展开。
数字资产研究院副院长孟岩告诉锌链接,CBDC最关键的问题有两个:首先,央行数字货币在哪里?在钱包里,还是在账户里?
第二,如果有数字货币账户,账户在谁那里?是央行,还是商业银行?如果商业银行可以开设数字货币账户,是否有权创造数字货币信用?如果商业银行有权创造数字货币信用,央行该如何管理?
央行副行长范一飞曾在2018年发文指出,央行数字货币可采用双层投放体系,是在遵循传统的“中央银行—商业银行”二元模式基础上的进一步深化。
双层体系指数字货币钱包、账户二级发行体系。

孟岩向锌链接介绍,央行数字货币钱包里的数字货币相当于现金,由央行发行;而央行数字货币账户里的数字货币只是一个数字,只要满足提取需求就可以,背后未必需要足额准备。
目前,中国CBDC的很多细节还未确定。比如,个人可不可以在央行开数字货币账户,还是在商业银行开数字货币账户,由其代个人运行CBDC业务?如果个人直接在央行开设数字货币账户,商业银行的必要性将被大大削弱,会导致狭义银行的后果。
孟岩告诉锌链接:“二级体系至少给商业银行开设数字货币账户留了一个活口,保护现有银行体系,减少利益冲击。”
他认为,CBDC的价值有三点:
第一,对金融业务降本增效,包括票据交易、供应链金融、贸易金融、跨行调款、保理业务等。
第二,CBDC具有可编程能力,可写入智能合约,对于精准扶贫、社保数字报销等定向流动的资金提供便利。
第三,第三,为央行提供一种新的货币管理工具。

在落地中,CBDC还有很多待完善的地方。例如,放在钱包里的央行数字货币是无息资产,以电子化形式存在,与商业银行存款等价,而后者是计息资产,会产生套利风险。再例如,数字货币的隐私保护的规范还未建立。
正如高盛CEO所罗门此前所说,支付系统的未来必然依赖于区块链,全球支付系统正朝着稳定币方向发展。
当前最重要的是,一些有意愿推出CBDC的央行,能够设计出一套可行、安全的数字货币方案,实现落地,同时能够推出完善的法律法规,维护金融稳定运行,保护投资者利益。
文:赵雪娇
来源:锌链接
为了响应FATF制定的加密标准,世界各国的加密法规都在悄然发生变化。近日,据日经新闻报道,共计15个国家正在尝试合作,建立一个由FATF设计的新系统,使各国能相互收集和分享加密货币交易的个人数据,执行反、反恐怖主义融资或打击其他犯.
1900/1/1 0:00:00最近关于加密货币市场暖风频吹,美联储也进行了降息,但是市场整体的参与热情并不高,成交量并没有明显放大的迹象,说明资金目前并没有进入加密货币市场.
1900/1/1 0:00:00前言: 昨日就提醒了反弹行情,空间没有打开不说,盘中反弹力度也不强,大部分币种还是围绕关键位在博弈,回落风险还在增加,那么本日延续反攻的同时,盘中出现了震荡缩量的动作,整天还是空头占优势,多轮集中时间段多头放量并不能破位之下.
1900/1/1 0:00:00《朝鲜日报》技术刊物《朝鲜信息技术》报道称,韩国最大的集团之一韩国SK集团的IT部门C&C将创建一个区块链捐赠平台,并在平台上发行两种新代币.
1900/1/1 0:00:00一项最新的研究认为,比特币等私有的去中心化加密货币的存在会对政府的财政和监管政策产生健康的影响.
1900/1/1 0:00:00虽然目前对于币圈的有利因素在增多,但是在全球经济风险加剧的情况下,比特币等加密货币的吸引力显然不如黄金来的实在.
1900/1/1 0:00:00